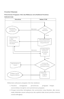
Standar Pelayanan Publik BPOM di Bengkulu
Standar Pelayanan Publik BPOM di Bengkulu
Reviewed by balaipombengkulu
on
01.58
Rating:
Reviewed by balaipombengkulu
on
01.58
Rating:






















































Tidak ada komentar: